上海报建公司:建设单位报批报建手续
作者:admin
发表时间:2025-09-05
建设单位报批报建手续:筑牢项目合规基石,护航工程顺利推进
**

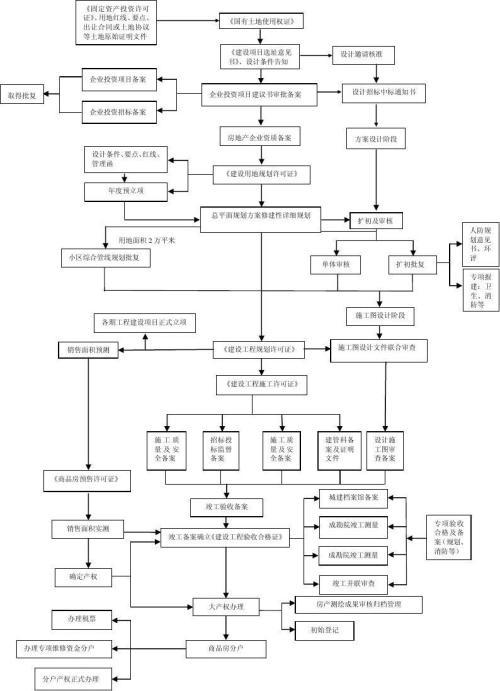
在工程建设领域,报批报建手续是建设单位启动项目的 “敲门砖”,更是保障工程合法合规、规避风险的核心环节。一套完整规范的报批报建流程,不仅能确保项目符合国家政策法规与城市规划要求,更能为后续施工、验收、运营扫清障碍,是工程建设全周期中不可或缺的重要步骤。
建设单位报批报建手续涵盖多个关键阶段,需环环相扣、有序推进。项目前期,需先完成项目建议书审批与可行性研究报告批复,明确项目建设的必要性与可行性;随后进入规划审批环节,通过 “多规合一” 平台办理建设项目用地预审与选址意见书,确定项目用地范围与规划指标;用地获批后,需依次办理建设用地规划许可证与建设工程规划许可证,确保项目设计方案符合城市空间布局与建筑规范。
进入施工准备阶段,报批报建重点转向工程合规性审查。建设单位需组织设计文件审查,获取施工图设计文件审查合格书;同时办理建筑工程施工许可证,这是允许项目正式开工的法定凭证。此外,根据项目性质不同,还需完成消防、人防、环保、节能等专项审批,确保项目在安全、环保、资源利用等方面达标。
值得注意的是,报批报建手续需紧跟政策动态。近年来,各地持续推进 “放管服” 改革,简化审批流程、压缩办理时限,建设单位可充分利用线上审批平台,提前梳理所需材料,提高办理效率。同时,需安排专人负责手续跟进,及时沟通审批部门,避免因材料缺失、流程延误影响项目进度。
规范办理报批报建手续,是建设单位履行社会责任、保障项目质量的重要体现。唯有严守审批流程、夯实合规基础,才能让工程建设在合法轨道上稳步推进,为城市发展与民生改善贡献坚实力量。
版权声明
上海专业消防审图设计院。
本文作者自己编辑,未经许可,不得转载。
请发表您的评论
